产品介绍
WF-LDCE-不锈钢电磁流量计
概述
不锈钢电磁流量计是基于法拉第电磁感应定律研制而成的。分为两部分:电磁流量传感器和电磁流量转换器。可以测量任何导电性的的液体。管体材质为不锈钢材质。
WF-LDCE不锈钢电磁流量计优势
1、测量管内无任何活动部件,不堵塞管道,零压损,耐磨损。
2、测量数据不受流体密度,温度,压力,粘度变化的影响
3、不与介质直接接触,有内衬和不同的电极材料,可以测量高温介质和腐蚀性 强的介质的流量
4、直管段要求较低
5、可以输出电流信号,RS485通讯,Hart协议等
6、安装简单,操作方便。
7、液晶显示,数字显示
8、主要用来测量封闭管道中导电液体的体积流量。
WF-LDCE不锈钢电磁流量计选型指南
1、测量介质瞬时流量,累计流量
2、管道口径,耐压等级
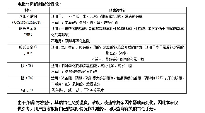
3、根据介质的酸碱度,选择合适的衬里和电极
WF-LDCE不锈钢电磁流量计衬里和电极材料选择


WF-LDCE不锈钢电磁流量计选择管径也要符合流量范围表

青岛万安电子技术有限公司主营产品:涡街流量计,电磁流量计,涡轮流量计,显示仪表,热量表,差压式仪表,分析仪器,水质监测设备,压力仪表等,以及承接电气自动化项目。欢迎来电咨询。
热线电话:0532-67731362 /0532-67731361



微信公众号