气体流量计
液体流量计
气体液体流量计
分析仪器
水质检测设备
控制系统集成
数字显示仪表
压力仪表
电气自动化设计
液位计
热量表
温度仪表
云平台
工业炉

产品中心

您的位置: 首页 - 产品中心  -  液体流量计 >  -  电磁流量计

电磁流量计价格

 WF-LDCE-K 卡箍式管道式电磁流量计是基于法拉第电磁感应定律研制而成的。分为两部分:电磁流量传感器和电磁流量转换器,电磁转换器为分体显示/一体显示。

产品介绍

WF-LDCE-K 卡箍式管道式电磁流量计

概述

    WF-LDCE-K 卡箍式管道式电磁流量计是基于法拉第电磁感应定律研制而成的。分为两部分:电磁流量传感器和电磁流量转换器,电磁转换器为分体显示/一体显示,连接方式为卡箍式,便于拆卸安装。可以测量导电性的的液体。


WF-LDCE-K 卡箍式管道式电磁流量计优势

1、测量管内无任何活动部件,不堵塞管道,零压损,耐磨损。

2、测量数据不受流体密度,温度,压力,粘度变化的影响

3、不与介质直接接触,有内衬和不同的电极材料,可以测量高温介质和腐蚀性强的介质的流量

4、直管段要求较低

5、可以输出电流信号,RS485通讯,Hart协议等

6、安装简单,操作方便。

7、液晶显示,数字显示

8、主要用来测量封闭管道中导电液体的体积流量。


WF-LDCE-K 卡箍式管道式电磁流量计选型指南

1、测量介质瞬时流量,累计流量

2、管道口径,耐压等级

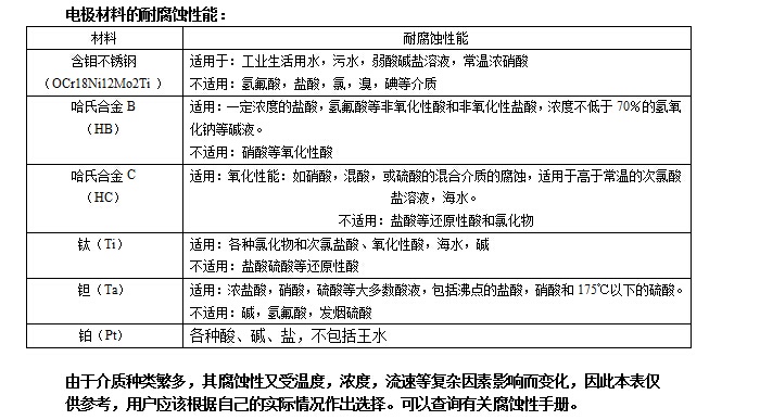
3、根据介质的酸碱度,选择合适的衬里和电极

卡箍式电磁流量计(图1)卡箍式电磁流量计(图2)


WF-LDCE-K 卡箍式管道式电磁流量计选择管径也要符合流量范围表

卡箍式电磁流量计(图3)

青岛万安电子技术有限公司主营产品:涡街流量计,电磁流量计,涡轮流量计,显示仪表,热量表,差压式仪表,分析仪器,水质监测设备,压力仪表等,以及承接电气自动化项目。欢迎来电咨询。


热线电话:0532-67731362  /0532-67731361


Related products相关产品

RELATED NEWS相关新闻

微信公众号

友情链接: 涡街流量计厂家天然气流量计厂家电磁流量计厂家定量控制

联系我们

  • 地址:地址:青岛市重庆北路275号
  • 电话:18561906130 / 18561906120
    座机:0532-67731361 / 67731362
  • 邮箱:3071943646@qq.com
  • 联系我们

Copyright © 2020 青岛万安电子技术有限公司 版权所有 技术支持: