产品介绍
WF-LDCE-C插入式电磁流量计
插入式电磁流量传感器(简称传感器)和电磁流量转换器(简称转换器)配套成智能型插入式电磁流量计,主要用来测量大管道流体的体积流量。
优势
1、DN200-DN2000均能采用插入式
2、测量管内无任何活动部件,不堵塞管道,零压损,耐磨损。
3、测量数据不受流体密度,温度,压力,粘度变化的影响
4、安装方式为插入式管道式,安装方便。
5、可以采用分体式和一体式转换器
6、可以输出电流信号,RS485通讯,Hart协议等
7、液晶显示,数字显示
8、主要用来测量封闭大管道中导电液体的体积流量。广泛用于给排水,水利,水处理,污水处理,环保污水监控,造纸,医药,食品,换热站等场合主管道的流量的测量及控制。
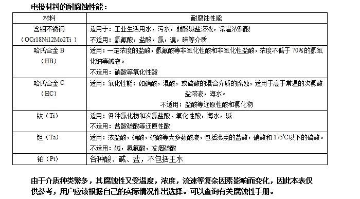
智能电磁流量计衬里和电极的选择如下



青岛万安电子技术有限公司主营产品:涡街流量计,电磁流量计,涡轮流量计,显示仪表,热量表,差压式仪表,分析仪器,水质监测设备,压力仪表等,以及承接电气自动化项目。欢迎来电咨询。
热线电话:0532-67731362 /0532-67731361



微信公众号